钽电容代理 TAJD227K010RNJ

钽电容代理 TAJD227K010RNJ

价格 面议
起订量 10㎡
货源所属商家已经过真实性核验
品牌 AVX
型号 TAJD227K010RNJ
关键字
在线咨询 立即下单 留言询价 电话咨询
深圳尚美佳电子有限公司
通过真实性核验手机验证
主营:
贴片电容,贴片电感, 贴片磁珠,钽电容

进入店铺全部产品

店内推荐

联系我们

联系人:黄文艳

邮箱:195374354@qq.com

电话:15361048852

地址: 广东深圳市光明新区公明办事处上村社区元山工业区B区31栋

产品详情
品牌

AVX

型号

TAJD227K010RNJ

调节方式

固定

密封结构

树脂包封

工作电路

直流

包装方式

树脂封装式

功率特性

频率特性

低频

标称电容量

220uF

额定电压

10V

允许误差

10

绝缘电阻

500

电容量温度系数

耐高温

损耗角正切

0.08

环境温度

-55°C~125°C

   钽电容 TAJD227K010RNJ 7343 220uF 10V 参数规格:

  电容:220μF

  容差:±10%

  电压-额定:10V

  ESR(等效串联电阻):500毫欧

  类型:模制

  工作温度:-55°C~125°C

  安装类型:表面贴装

  封装/外壳:2917(7343公制)

  大小/尺寸:0.287"长x 0.169"宽(7.30mm x 4.30mm)

  应用

  工业,电源管理,消费电子产品,便携式器材

技术 电解 系列 TAJ
电容值 220 ?F 电解质类型 固体
电压 10 V 直流 耗散因数 0.08
安装类型 表面贴装 低工作温度 -55°C
封装/外壳 7343-31 冲击电压 8 V dc @ ≤ +125°C, 13 V dc @ ≤ +85°C
等值串联电阻值 500mΩ 端子类型 表面安装
汽车标准 AEC-Q200 电介质材料系列
容差 ±10% 容差 负 -0.1
长度 7.3mm 极化 极性
深度 4.3mm 容差 正 0.1
高度 2.9mm 高工作温度 +125°C
尺寸 7.3 x 4.3 x 2.9mm 泄漏电流 22 μA

  一、钽电容简介

  钽电容器全称是钽电解电容,也是属于电解电容的一种。钽电容器使用钽金属做介质,不需要像普通电解电容那样使用电解液,也不需要使用镀了铝膜的电容纸烧制,由于内部没有电解液,很适合在高温下工作。固体钽电容器电性能优良,工作温度范围宽,形式多样,体积率优异;而且具有独特的特征,钽电容器的工作介质是在钽金属表面生成的一层极薄的五氧化二钽膜。由于体积小又可以达到较高容量,在电源滤波、交流旁路等用途上被优先考虑。主要应用于滤波、能量贮存与转换,记号旁路和耦合降耦及做时间常数元件等。

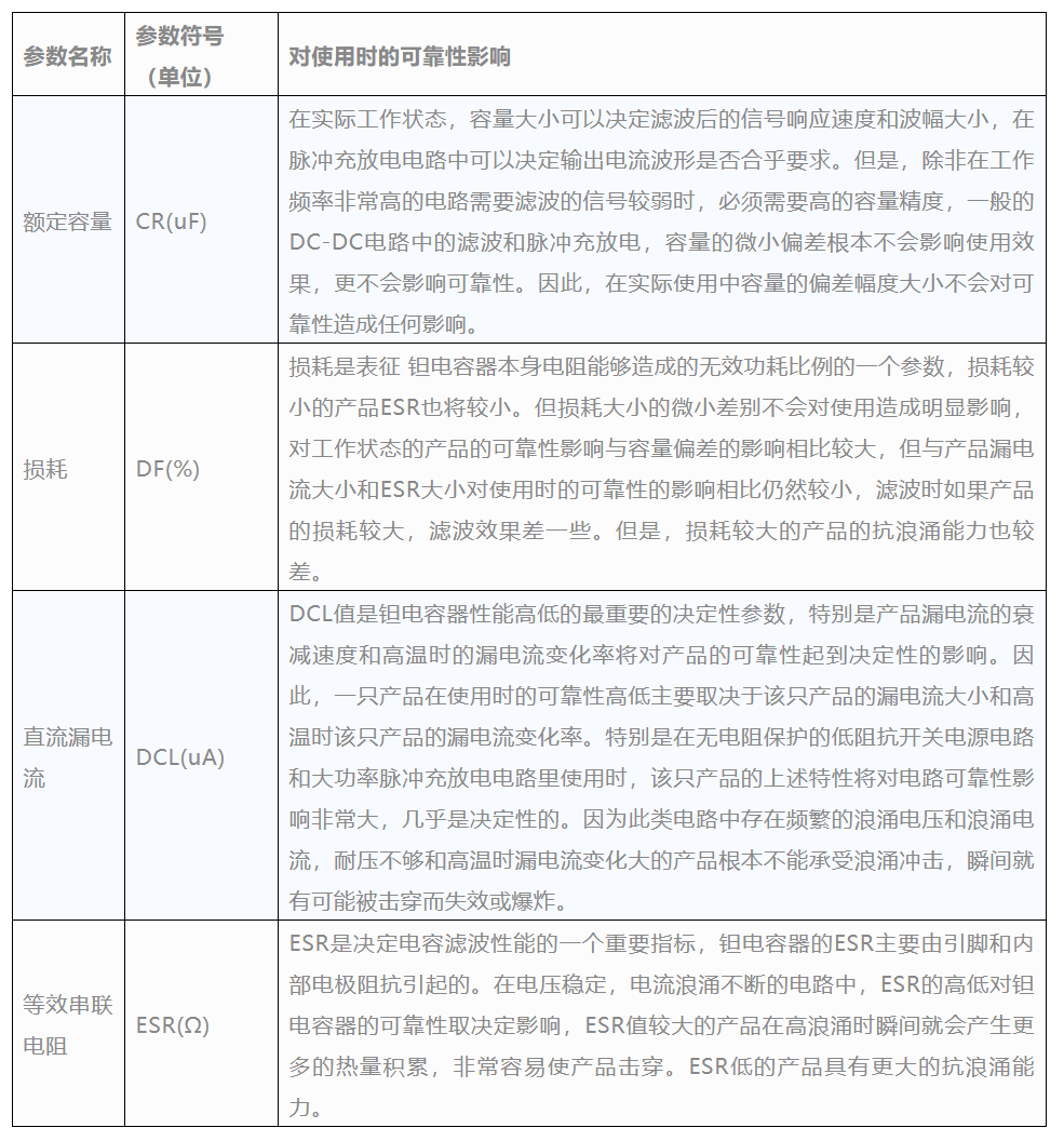
  二、钽电容器的主要参数

  钽电容器的电性能参数主要为额定容量,损耗,直流漏电流及等效串联电阻。钽电容器电性能及相关可靠性影响见下表:

  钽电容器的电性能参数

  三、钽电容特性

  钽电容从封装形式为插件和贴片两类;具有高工作电场强度,比任何电容器都大,以此保证它的小型化;钽电容的介质常数很高,可以非常方便的获得较大电容量;具有单向导电性,“+”(阳)和“-”(阴),极性接错不仅电容器发挥不了作用,而且漏电会很大,短时间内芯子发热,氧化膜被破坏,随即失效;工作电压有上限平值;具有储藏电量、进行充放电等性能;由于内部没有电解液,很适合在高温下工作;耐电压以及耐电流的性能较弱。

  插件钽电容器

  四、钽电容器常见的失效现象

  对于钽电容,失效和其他类型的电容器一样,有电参数变化失效、短路失效和开路失效三种。但钽电容器由于电性能稳定,且具有独特‘自愈’特性,很少有电参数变化引起的失效,开路失效现象也是是少见,大部分失效由于电路降额不足,反向电压,过功耗导致,主要的失效模式是短路。常见的失效现象如下:

  失效现象

  电容器爆裂

  1、钽电容器高漏电流失效

  作为一种极性元件,可在短时间内承受少量的反偏置电压,但是连续性反极性电压使其固有电阻产生大量高温,导致钽电容器漏电流增加,随之失效。

  电路的不稳定性,造成高浪涌电压和高浪涌电流造成钽介质损伤,引起失效。

  贴片型钽电容器不是密封性的,因此易吸收水分,在通过回流焊制作工艺过程中,内部产生潮气致模塑环氧料破裂,引入更多的潮气,电容器在使用的过程中,内部导电物质产生化学迁移,致使出现高漏电流,引发产品失效。

  2、高ESR引起的失效

  高ESR值易导致钽电容失效。电容器内部的连接不良或是材料电阻率增加,引发高ESR。

  焊接点上存在的保行涂料或助焊剂、不合适的粘结焊料、端子焊接点的氧化、以及不合适的探针等都可造成ESR值比实际的要高。

  钽电容器在拾放、贴装、回流焊和使用期间会暴露在热应力下,影响到外部或内部的连接,进而使电容器产生高ESR值。

  在高温高湿的环境中,由于钽电容器不是密封的,会使外部引线氧化,产生高ESR值;当水分进入内部,还会导致引线端子氧化,电极层出现破裂分层。

  3、固钽的热致失效

  固钽电容器介质氧化膜(Ta2O5)具有单向导电性能,当有充放大电流通过介质氧化膜,会引起发热失效。介质氧化膜其微观离子由无规则、无序排列的无定行结构逐步转化为有序排列的定行结构,及微“晶化”;Ta2O5介质氧化薄膜疏散的结构导致钽电容器性能恶化直至击穿失效。

  4、固钽的场致失效

  固钽电容器加上高的电压,内部形成高的电场,易产生局部击穿。所以为了提高可靠性,须采取电压的降额使用。

  小结:钽电容器自问世以来,以其寿命长、耐高温、滤高谐波性独特的性能而备受人们的青睐,广泛的应用在各个领域,但是自身的工艺和结构等方面也产生了新的问题。钽电容器内部的连接、封装的形式、端子的焊接等不良问题易引起高ESR导致钽电容器的失效,另一方面自身的耐电压以及耐电流性能较弱,少有不慎易产生热致失效和场致失效;片式封装的不密封性也易引起高漏电而产生失效。总的来讲,钽电容的失效无外乎就是温度,浪涌等方面引起,所以在日常应用过程中需要综合考虑各种因素。

售后服务

商家电话:
15361048852