联系人:申长良
邮箱:SZECM@163.COM
电话:18922800392
地址: 广东深圳市宝安区福永街道星港同创汇天玑座416-417

一、功能说明: EC3302K
此产品采用CMOS制造工艺,低功耗,上电工作,三灯七彩渐明渐暗循环变化,内建振荡电阻,可以外加振荡电阻调整七彩变化速度。
二、应用范围:
用于礼品,玩具等。
三、电气特性:(VDD=3.0V,GND=0V,Ta=25oC)
Characteristies
|
Sym
|
Min
|
Typ
|
Max
|
Unit
|
Remarks
|
|
工作电压
|
Vdd
|
2.0
|
4.5
|
5.5
|
V
|
|
|
工作电流
|
Idd
|
|
0.1
|
|
mA
|
|
|
静态电流
|
Istb
|
|
|
5.0
|
UA
|
|
|
LED推动电流
|
Iol
|
|
|
10
|
mA
|
|
|
工作温度
|
Temp
|
0
|
25
|
60
|
℃
|
|
四、IC邦定脚位图:

备注:IC底座接接VDD,IC尺寸1300UM*1200UM
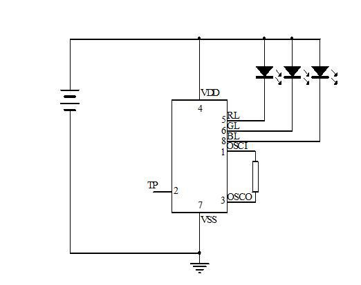
五、参考电路图:

注:1,LED输出可根据实际情况使用加限流电阻。
以上电路仅供参考,如有修改,恕不另行通知!
六、引脚说明:
名称
|
功能
|
|
VDD
|
电源正极
|
|
VSS
|
电源负极
|
|
RL
|
LED输出脚
|
|
GL
|
LED输出脚
|
|
BL
|
LED输出脚
|
|
OSCO
|
振荡输出脚
|
|
OSCI
|
振荡输入脚
|
|
TP
|
测试脚
|

|