触摸IC 触摸PCBA 触摸线路板 触摸电路板 触摸台灯 厂家直销

触摸IC 触摸PCBA 触摸线路板 触摸电路板 触摸台灯 厂家直销

价格 面议
起订量 10㎡
货源所属商家已经过真实性核验
品牌 其他
型号 EC16FB
关键字
在线咨询 立即下单 留言询价 电话咨询
深圳市丽晶微电子科技有限公司
通过真实性核验手机验证
主营:
定时IC芯片,闪灯IC芯片,电子蜡烛IC芯片

进入店铺全部产品

联系我们

联系人:申长良

邮箱:SZECM@163.COM

电话:18922800392

地址: 广东深圳市宝安区福永街道星港同创汇天玑座416-417

产品详情

  

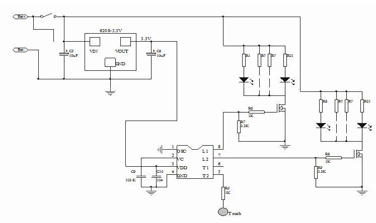
  、功能说明: EC16FB单键触摸台灯

   上电不工作,一个触摸开关控制转换,两路LED输出,LED1和LED2。控制方式如下:

  触摸下,LED1亮。

  触摸第二下,LED1灭,LED2亮。

  触摸第三下,LED2灭。

  触摸循环。

  二、参考电路图

  以上电路仅供参考,如有修改,恕不另行通知

  

售后服务

商家电话:
18922800392