厂家直供高盐雾200小时以上镀锌三价铬蓝锌钝化剂

厂家直供高盐雾200小时以上镀锌三价铬蓝锌钝化剂

价格 面议
起订量 10㎡
货源所属商家已经过真实性核验
品牌 尚伦
型号 HL-288
关键字
在线咨询 立即下单 留言询价 电话咨询
广东浩伦环保科技有限公司
通过真实性核验手机验证
主营:
除油剂

进入店铺全部产品

店内推荐

联系我们

联系人:何金有

邮箱:

电话:13417620495

地址: 广东揭阳市揭东县揭阳市产业转移园磐东街道城南社区环城北路中段

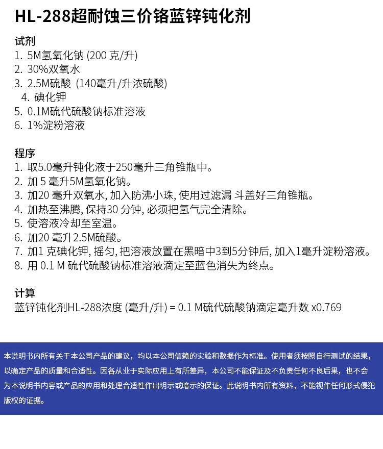
产品详情
品牌/厂家

尚伦

型号

HL-288

有效期

36个月

参考用量

开缸剂50ML/L

包装类型

桶装

包装规格

25KG/桶

贮存条件

干燥

售后服务

商家电话:
13417620495