联系人:林先生
邮箱:1973942589@qq.com
电话:13798565987
地址: 广东深圳市福田区华强北佳和大厦B座702
| 型号 |
LN2556NR |
封装外形 |
扁平型 |
| 集成度 |
中规模(50~100) |
外形尺寸 |
/ |
| 工作电源电压 |
/ |
最大功率 |
/ |
| 工作温度 |
-40-85 |
产地 |
/ |
| 系列 |
车灯IC系列 |
特色服务 |
/ |
| 产品说明 |
原装正品 |
货号 |
LN2556NR |
| 包装 |
/ |
应用领域 |
照明电子 |
| 数量 |
1000 |
封装 |
SOT23-6 |
| 批号 |
21+ |
厂家 |
LN |
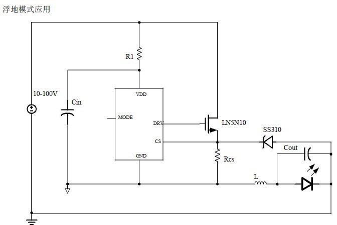
产品概述:
56AN是一款外围电路简单,采用自主知识产权的VFPWM连续工作模式,适用于8-100V 全电压范围的非隔离式恒流LED驱动芯片。
56AN的工作频率为160K,由于采用了PWM 工作模式,
因此在应用中可以采用较小值的电感,可以有效节省整机空间。
56AN通过对MODE 端口进行控制实现二功能切换。
MODE 悬空为高亮模式,MODE 接高为1/2 (50%)电流的低亮模式。
产品特点:二线高低亮、三线高低亮宽输入电压范围:8V~100V高效率:可达80%输出电流范围:100mA~3.5A160KHz 开关频率内置6V 稳压管
平均电流工作模式内置抖频电路
用途:LED电动自行车照明LED汽车照明等

本公司研发生产各种车灯IC,包括电动车灯IC,
摩托车灯IC,汽车灯IC,有高低亮度车灯IC方案,
有远近光灯车灯方案,有三灯切六灯IC方案,
适合用于各种车灯,所有产品可以提供技术支持,
提供规格书PCB.原理图,,可以帮忙设计画板,欢迎咨询。