联系人:林先生
邮箱:1973942589@qq.com
电话:13798565987
地址: 广东深圳市福田区华强北佳和大厦B座702
| 品牌 |
LN |
型号 |
LN2401AMR |
| 货号 |
21+ |
材质 |
/ |
| 工作频率 |
/ |
输出电流 |
800 |
| 输入电压 |
/ |
最小工作温度 |
-40 |
| 最大工作温度 |
85 |
外形尺寸 |
/ |
| 重量 |
/ |
规格 |
/ |
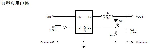
产品概述
LN2401 是一款由基准电压源、振荡电路、比较器、
PWM/PFM 控制电路等构成的CMOS 降压恒流驱动器。利
用PWM/PFM 自动切换控制电路达到可调占空比,具有全输
入电压范围(2.0-6V)内的低纹波、高效率和大输出电流
等特点。
LN2401 内置功率MOSFET,使用过压、过流、过热等
诸多保护电路,在超过控制值时会自动断开,以保护芯片。
本产品结合了微型封装和低消耗电流等特点,在移动
设备的电源内部使用。
产品特点:
高效率效率可达92%
大的输出电流800mA
甚小静态电流200μA
低压操作可达100%占空比
PWM/PFM 自动切换占空比自动可调以保持很大负载范围内的高效率、低纹波
用途:
LED 驱动
封装:
SOT-23-5L

