联系人:林先生
邮箱:1973942589@qq.com
电话:13798565987
地址: 广东深圳市福田区华强北佳和大厦B座702
| 型号 |
st |
|

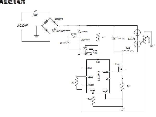
SM7330B 是一款高精度、高效率、高功率因数的降压型LED 恒流驱动控制芯片。芯片工作在临界导通模式,在全电压85Vac~265Vac 输入电压范围内,恒流精度可达到±5%,PF 值大于0.9。SM7330B 主要适用于高亮的BUCK LED 驱动器,可实现恒定的输出电流。外围器件少,方案成本低,具有输出开、短路保护特性。可通过EFT、雷击浪涌等可靠性测试。
特点:85Vac~265Vac 宽电压输入范围支持无输入电解电容方案恒流精度±5%功率因数PF>0.9效率可达到90%以上支持非隔离的低成本BUCK 驱动方案电感电流临界导通模式内置自恢复的输出开、短路保护功能封装形式:SOT23-6
应用领域:T5、T8 日光灯吸顶灯、球泡灯、平板灯等DC/DC 或AC/DC 的LED 驱动器
方案资料申请加QQ:825204258