CFC超前钻孔探水技术在铁路隧道超深竖井中的研究及应用

CFC超前钻孔探水技术在铁路隧道超深竖井中的研究及应用

价格 面议
起订量 10㎡
货源所属商家已经过真实性核验
品牌 工程物探仪器设备供应服务商
型号 CFC超前探水
关键字
在线咨询 立即下单 留言询价 电话咨询
北京同度工程物探技术有限公司
通过真实性核验手机验证
主营:
隧道超前预报设备:掘进机超前预报,浅层陆地勘探,跨孔CT,电火花震源,桥梁无损检测,水上多道地震

进入店铺全部产品

联系我们

联系人:赵晓鹏

邮箱:

电话:13601391546

地址: 北京丰台区北京市海淀区花园路2号院2号楼1112室

产品详情
型号

CFC超前探水

测量范围

不限

测量精度

1

用途

隧道探水

加工定制

产地

北京

厂家

同度物探

  随着各类工程建设和矿山开采向深部发展,采用深竖井方式在长大隧道中会越来越普遍。而现有的预报手段主要针对水平方向平洞设计的超前预报预测,竖向的地质探测相对较少,实施运用就更少,应研究适合于深大竖井特殊空间位置的地质探测手段。大瑞铁路高黎贡山隧道涵盖2座竖井,地层富水增加了建井的难度,严重制约了施工进度,大量的钻孔又难以在高角度裂隙发育,地质千变万化的地层中探明前方水的情况,采用CFC+超前探孔的探水体系能有效预报预测地下水,实现了物探指导钻探,宏观指导微观的科学性,同时减少了对施工进度的影响,提供了更准确的预报结果。

  为了研究竖井预测地下水方式方法,高效率高精度探明竖井地下水发育情况,依托于大瑞铁路高黎贡山隧道1#竖井,结合现场施工条件以及施工特点,对竖井的超前地质预报系统进行了研究,同度物探本期为深大竖井的超前地质预报工作提供借鉴。

  1竖井施工概况

  1.1 工程概况

  高黎贡山隧道1#竖井采用主副井设置方式,1#竖井主井位于隧道D1K205+080线路中线右侧30m,井口标高+1868.25mm,井底标高+1105.66mm,深度762.59m,其中马头门坑底距井口深度为743.59m,井底水窝深度19m。主井功能为回风,出矸;1#竖井副井位于隧道D1K205+053处线路中线右侧52m,井口标高+1870.25m,井底标高+1105.51m,深度764.74m,其中马头门坑底距井口深度为745.74m,井底水窝深度19m。副井功能为进料、进新风、排水、人员进出并兼做安全出口。

  1.2地质概况

  高黎贡山隧道1#竖井位于霸王河右岸,属低中山河谷地貌区,海拔介于1845~2010之间。洞口位于霸王河阶地之上,地势较为平坦,隶属龙川江水系。霸王河为常年性流水,主要受大气降水补给,部分为基岩裂隙水补给,受降雨控制明显,雨季流量大,枯水季节水量小,最终向瑞丽江汇流。地下水主要为第四系松散岩类孔隙水及基岩裂隙水,主要含水层为砾砂、卵石土、漂石土、碎裂状混合花岗岩及辉绿岩,隔水层主要为粉质黏土和完整性较好的混合花岗岩。

  1.3施工条件及局限性

  竖井施工工艺一般为采用6臂伞钻向下垂直钻孔,一般炮眼深度为4.8m。装药、爆破后两台中心回转抓岩机装碴到吊桶,吊桶运碴至井外。出碴后,滑模下放、定位、浇筑混凝土,一般段高3.6m,一掘一砌。砼由拌合站搅拌,用3m3底卸式吊桶运至吊盘,由安置在吊盘上的溜灰管放砼入模。相对于斜井进入隧道施工,竖井施工距离短、节约工期;废弃工程少,节约成本;弃碴少,对环境影响小。但同时也有自身的局限性:(1)竖井是施工组织的通道[9],提升系统是深大竖井施工中重要的组成部分。竖井施工过程中,各种设备、材料以及作业人员的运送都不开提升系统,对设备安全的控制要求极为严格;(2)竖井井身狭小,抽排水能力有限,地下水向点(即工作面)汇集,抽排水多采用吊桶下放到吊盘位置,从井底用水泵抽到吊桶内,提升至井口排水,工作面长时间积水;(3)淹井是风险。建井期间,施工中要遵循“有疑必探、先探后掘,导、截、堵、排相结合”的地下水处理原则,加强对地下水的监测,当存在涌水量超过10m3/h的含水层时,应采用注浆堵水措施,尽量减小地下水涌出。

  2竖井超前地质预报特殊要求及难度

  竖井淹井风险和竖井井壁坍方风险是建井期间最主要的风险。竖井穿越软弱、破碎围岩地段时,围岩自稳能力差,若局部地段地下水发育,就会加大竖井围岩坍塌的风险。而地下水发育时,因为抽排水能力有限,若抽排水不及时可能会发生淹井事故,一旦出现此类事故,将对人员安全和工程造成极大的损失。因此,竖井的超前地质预报工作主要是探明工作面前方围岩完整程度和地下水发育情况。

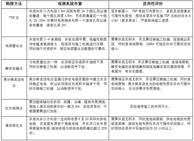
  由于竖井空间位置的特殊性以竖井所处的地质背景,针对水平方向平洞设计的超前预报预测在竖井内实施非常困难。通过对竖井超前地质预报物探方法开展的调研评价,即主要对目前常用预测地下水物探方法的适用条件进行分析评价,同时对相关科研院校进行调研,超前地质预报预测地下水新方法对竖井超前地质预报适应性进行了评价。

  表1竖井超前地质预报物探法适用性调研评价表

  由此可知,适用于竖井的超前地质预报方法应满足以下几方面要求:(1)不受工作面积水问题的干扰;(2)不受竖井井身狭小的影响,能按要求布置观测系统,并且有一定的操作空间;(3)能有效预测出地下水发育程度;(4)施做时间不宜严重影响施工进度,施做过程中不宜存在人为附加的安全隐患。

  3 预测预报地下水技术研究

  为了能够进一步做好预报预测地下水工作,为竖井施工提供更准确的预报结果,以物探指导钻探,宏观指导微观,建立一套适合于竖井施工掘砌的超前地质预报预测地下水体系。依托于大瑞铁路高黎贡山隧道1#竖井,对此系统进行了研究。

  3.1CFC复频电导物探技术

  为了有效地解决隧道超前探水问题,有必要合理选择用于探测的频带。电磁波频带的选择遵从如下原则:①有效区分干岩体和含水岩体;②电磁波传播的距离可以覆盖预测距离。

  CFC是一种新的电磁波探水技术,是复频电导率法的简称。CFC技术便是以含水岩体电导与电容率增大、波阻抗降低特性为基础,使用100KHz~10MHz频段电磁波进行探测。在含水岩体与干燥岩体接触带电磁波发生反射,依据接收点电磁波的相干特性来实现掌子面前方围岩含水性的预测。

  3.1.1CFC方法原理

  岩体是具有电导率与电容率的复频电导介质。含水后复频电导率增大,本征阻抗降低。电磁波遇到本征阻抗变化的界面就会发生反射。使用100KHz~10MHz中频段的电磁波,根据反射与相干原理,实现掌子面前方围岩含水位置与含水量的预报。

  CFC探水采用偶极子天线发射与阵列接收。电极长度1.5-2.0m,埋设于两侧围岩中,可有效地避免隧道内金属机具等电磁干扰。电极间距5-10m,4~5对电极阵列接收,具有方向性,使掌子面前方的信号得到加强,侧向的信号被。所有接收点的反射数据联合成像,获得围岩含水性的分布与电磁波速和介电常数,作为含水性预报的依据。

  3.1.2CFC探测硬件系统

  CFC探测系统发射机频带100KHz~20MHz,发射峰值电压6KV,发射电流可达120A。电磁波数字采集仪为双通道,采样率为400MHz/ch,动态16位,同步记录发射电流及接收极电压。仪器如图1所示。

  发射机 接收机 图1CFC复频电导技术设备图

  3.1.3测线布置

  在井壁对称方向两侧原则上尽可能靠近井底工作面布置第1组接收电极,每隔8m的间距布置1组电极,共布置3~5组接收电极,激发电极布置1组,距最近接收电极8m的间距,接收电极和发射电极埋深均为1.5m。

  图2复频电导技术测线布置图

  3.1.4数据采集分析

  利用竖井的提升系统进行自上而下的移动,人员和设备固定处于吊盘上。首先连接激发电极,在施做过程中激发电极始终处于连接状态,每移动一次吊盘测量1组电极,直至全部完毕。外业工作结束后随即转入室内资料整理及解释工作,对采集的数据进行分析、整理并检查和复核,并在此基础上对所采集的数据进行综合分析、评价。室内资料整理及解释主要经过记录选取、数据预处理、观测系统几何位置编辑、频谱归一化、CFC电磁波速扫描、CFC合成孔径偏移成像计算等过程。

  3.2超前钻孔技术

  超前地质钻孔是对CFC物探手段探测到的不良地质体的确认。在物探手段单一的情况下超前地质钻孔应连续搭接进行。

  3.2.1 设备

  钻孔施工采用潜孔钻机型号:KQJ-92钻机,配φ60mm钻杆,Φ90mm冲击钻头,地面通过供水管直接供水打钻作循环水。

  3.2.2 平台搭设

  打钻平台距工作面2.3m,工作平台采用工字钢、槽钢及钢板搭设,工字钢作为主梁用螺栓固定在托架上,并卡好绳,槽钢制作成圆弧状敷设在工字钢梁上并焊接牢固,槽钢上铺δ=12钢板,木板与槽钢上下采用螺栓固定。主梁下中间部位加4个立柱支撑点。钻机固定在加工好的钻架上,钻架与槽钢之间使用专用的U型卡进行固定,固定前,由技术人员根据钻孔布置图要求放线,钻机安装完毕后,检查钻机位置、角度、标高是否合乎设计要求。

  图3 钻机平台加工图

  3.2.3 孔口管埋设

  埋设孔口管在止浆垫养护完成后进行。钻机按设计的方位、孔径、倾角、切向角调整好角度固定进行造孔,造孔深度大于孔口管长度0.5m,用压风吹净孔内岩粉,灌入提前准备好的水泥砂浆,紧接着下入孔口管,孔口管需露出止浆垫0.3m。调整孔口管的角度,并在孔口管周围用木楔将孔口管找正固定牢靠。孔口管由Ф108×6mm无缝钢管加工而成,长度9m,孔口管下部车成倒竹节状。安装完成后,及时装上闷盖,以防异物掉入管内。

  3.2.4钻孔施工

  一般钻4孔,遇到特大异常,钻孔增至5~7孔,深度40~80m,以探明前方地层地下水发育情况(水量、水压、水温、悬浮物等)。循环预报搭接长度以5m以上岩盘为宜,以此做安全储备及止浆岩盘。

  钻进过程中必须有技术人员全程跟班,根据钻进速度和钻孔岩粉情况及时记录、判定岩层和涌水情况;钻孔涌水量的测量必须分层测定,当钻孔出现涌水时,立即停止钻进进行涌水量测量,测定后继续钻进,当涌水量增大时也要停止钻进进行涌水量测定,直至终孔;涌水量测量时,根据涌水量的大小采用不同的测量手段,单孔涌水量小于20时,采用容积法进行测定,单孔涌水量大于20时,采用淹井法进行测定;所有现场采集的数据要及时反馈至预报组,由预报组整理、分析并出具超前地质预报报告书。

  图4工作面钻孔布置图

  4工程应用

  4.1 CFC工作目的

  自从高黎贡山隧道1#竖井副井发生突涌水事故,预报组意识到传统的大量钻孔对于高角度裂隙发育、地质千变万化且富水的花岗岩地层仍然难以有效探明,综合超前地质预报探水工作势在必行。为了确保后续施工安全,进步一查明掌子面前方100m范围内围岩的含水情况,于2019年4月30日开展了竖井超前地质预报物探工作,预报范围:S1FK0+632~S1FK0+732。

  4.2 测线布置

  CFC观测系统的布置如下:①接收电极3组,布置在两侧壁内,间距8m,埋深1.5m;②激发电极1组,布置在两侧壁内,距最近接收电极8m。由于实际打孔空位存在一些偏差,本次观测中各锚杆实际位置详见下图。

  图5 CFC激发与接收方式

  4.3 数据处理成果

  数据处理结果得到1#竖井副井掌子面S1FK0+632前方100m围岩含水结构的CFC偏移图像,如图6。

  图6 CFC偏移图像

  图像的水平坐标为里程及距掌子面的距离,红色、黄色条纹表示相干能量强,反射波强,含水量大的界面,绿色次之,蓝色含水量少。结合地质资料分析得出以下预报结果:1#竖井副井掌子面S1FK0+632前方100m区间内具体分段描述如下表。

  表2 1#竖井副井S1FK0+632~ S1FK0+732地质构造和含水情况分段表

  4.4 超前钻孔验证

  通过超前探水孔验证,S1FK0+670.4~S1FK0+677.4段地下水不发育~较发育,推测主要为线状出水;S1FK0+670.4~S1FK0+677.4段地下水发育,推测主要为股状出水,钻孔总水量约40,与物探结果相符合。

  图7 超前探水图

  5结论及建议

  (1)随着各类工程建设和矿山开采向深部发展,立井开拓方式会越来越频繁地应用到铁路和公路隧道上,CFC复频导电技术能够适应竖井空间位置的特殊性,施做方便、受干扰小且安全性高;

  (2)采用CFC+超前探孔的探水体系能够有效避免“一孔之见”,真正达到了以物探指导钻探,宏观指导微观的效果,针对高角度裂隙发育、地质千变万化且富水的地层效果更佳;

  (3)CFC+超前探孔的探水体系减少了大量钻孔消耗的时间、人力和物力,基本上对施工进度的影响很小,更科学更高效。

售后服务

商家电话:
13601391546