联系人:徐经理
邮箱:chenzheng@email.acrel.cn
电话:18860995106
地址: 中国 江苏 无锡市江苏省江阴市南闸街道东盟路5号
| 品牌 |
安科瑞 |
型号 |
AMC16L-DETT |
| 类型 |
5G基站多回路电能表 |
|
产品简介:
AMC16-DETT 基站直流电能计量模块主要是针对有共享需求,且开关电源无分用户电量计量功能的基站而
设计的。仪表可进行六个回路的直流电的计量,自带电源给霍尔传感器供电,同时可通过上位机软件实现零
漂校准,具有遥测、遥信、遥调、实时电量计量、供电质量异常告警、信息存储及处理、信息交互等功能。
直流电能计量模块可计量三家运营商的直流用电量,提供基站节能改善详细的数据依据,为直流配电设备提
供全面可靠的分项计量解决方案。
模块具有工业标准的 RS485 通讯接口,采用 YD/T1363.3-2014 协议,符合中国铁塔有限公司 Q/ZTT
2205-2017《基站直流电能计量模块技术要求》相关技术要求。
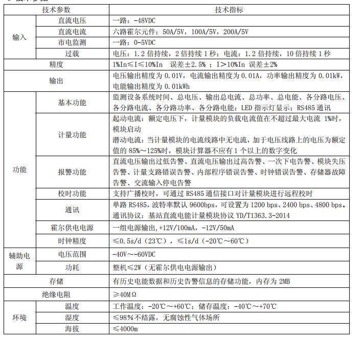
技术参数:


外形尺寸
