联系人:张继高
邮箱:gaoshengkeji@163.com
电话:18128028677
地址: 中国 广东 东莞市广东省东莞市大朗镇松柏朗新园一路6号2栋101
| 型号 |
GS-DELTA12 |
|
核磁共振乳腺成像模体
产品介绍与结构
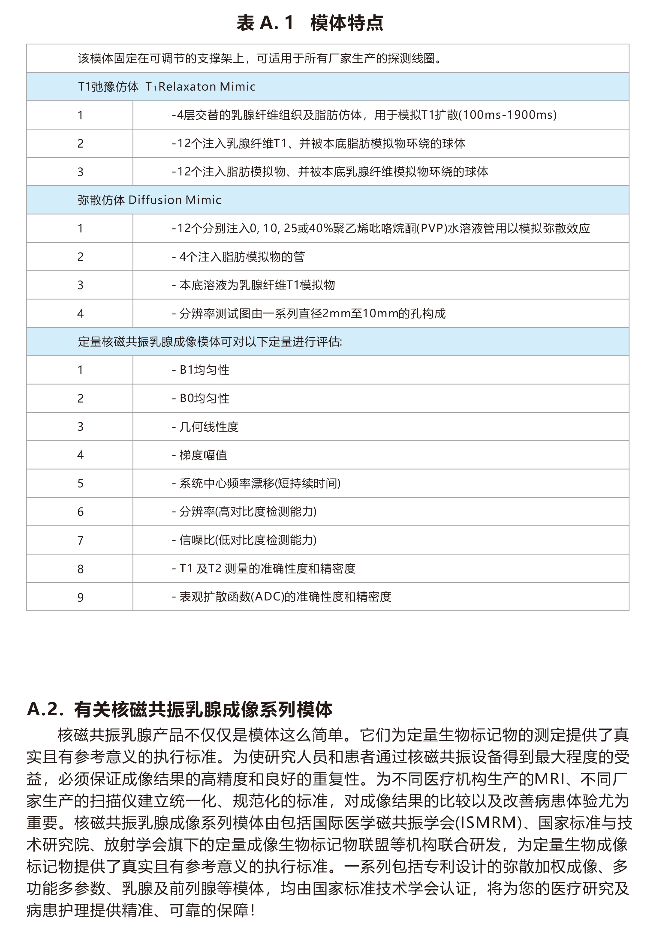
A.1. 模体简介
乳腺核磁共振成像的难点在于不同患者乳腺的个体差异以及脂肪及乳腺纤维腺体组织的不均匀混合,以至于成像过程中产生伪影。该定量模体为定量乳腺核磁共振成像技术量身定制。核磁共振乳腺成像模体经国家标准与技术研究院设计并认证的多样化的物质构成,以模拟乳腺内部的各种组织,使之可以对表观扩散系数(ADC)的准确度和精密度进行评估。
核磁共振乳腺成像模体由两个内部由致密高分子聚碳酸酯结构组成的仿人的柔软硅胶壳构成。每个硅胶壳都内含本体溶液,用以模体乳腺纤维组织T1。其中一个乳腺模体是专用的模拟不同乳腺组织的T1模体,另一个则是弥散模体。乳腺成像校准模体可适用于所有用于乳腺成像的探测线圈。所有的部件经国家标准与技术研究院认证,为核磁共振成像扫描仪、乳腺线圈和成像协议及程序提供的矫正标准。


产业背景
医疗器械产业对于大多数的使用者而言,都是直接影响人体健康的一个重要设备,所以多数医疗器械制造商对于产品品质的提升也都有相当的使命感。此外,医疗器械的上市申请把关,更是各国主管机关的重要任务。从设计开发、生产制造及品质管理都需要符合众多的国际标准及各国法规的要求。
医疗器械制造商对于各阶段的测试、验证需求,都希望可以简化测试方式,且符合标准、法规的要求。但市面上却没有专门为法规测试设计的测试仪器。也因如此,医疗器械的制造商必须在产品研发初期投入额外的资源与时间,研究法规、标准并自行设计测试治具来验证其产品设计。
秉持着协助客户创造价值的初衷,东莞市高升电子精密科技有限公司旗下品牌DELTA德尔塔仪器的测试方案能让医疗器械制造商更方便且快速地进行设计验证、品质控管与大量生产测试;而DELTA德尔塔仪器团队成员更具有医疗法规及测试仪器的背景,我们的价值源自于协助客户在花费最少资源下提高生产力,提升产品质量,进而符合法规。我们的客户包括医疗器械制造商、测试实验室以及法规测试研究单位。
关于我们
DELTA德尔塔仪器是一家从事医疗器械检测设备、分析仪器、模体销售和非标订制类设备的企业。主要产品包括:GB9706系列安全安规及可靠性检测设备,医用针测试仪器,注射器测试仪器,手术器械测试仪器,防护用品类测试仪器,康复辅助器械测试仪器,医学信号模拟器,医学测试分析仪器,超声检测仪器,辐射检测仪器,各类测试模体,客户需求定制服务等。产品主要应用于各类医疗器械生产制造企业、科研院所、医疗器械检验中心、康复辅助器械验中心、产品质量监督检验所、医学计量实验室、疾控中心、职业病防治所、出入境检验检疫及三甲医院等领域。