联系人:王长幸
邮箱:
电话:18860995109
地址:江苏无锡市江阴市南闸东盟工业园区5号
| 型号 |
ARTM |
类型 |
生产厂家 |
| 加工定制 |
否 |
用途 |
无线测温 |
| 重量 |
1 |
产地 |
江苏江阴 |
| 厂家 |
安科瑞 |
|
In order to reduce the power consumption of the wireless temperature early warning system, in addition to setting the CPU system in power-saving mode, it is also necessary to design the software with low power consumption. The software programming block diagram of wireless temperature early warning system for high voltage substation is as follows: The software programming block diagram of wireless temperature early warning system for high voltage substation
产品简介
生产无线测温方案哪家好功能:
ARTM-Pn无线测温装置:ARTM-Pn无线测温装置可以单独安装在高压柜、低压抽屉柜内,每台装置可以接收18个传感器的数据,传感器型号可选配ATE100、ATE200、ATE300。装置带有一路485接口,可将采集到的温度数据上传到监控中心。
ARTM8温度巡检仪:ARTM系列温度巡检测控仪适用于一路或多路温度的测量和控制,主要应用于火电厂、水电站等场合的温度巡检测量及控制。测量8通道Pt100温度,也可以屏蔽其中任意通道。每一通道温度测量对应2段报警,继电器输出可以任意设置报警方向及报警值。
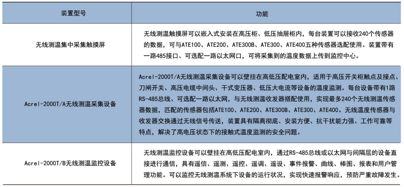
无线测温集中采集触摸屏:无线测温触摸屏可以嵌入式安装在高压柜、低压抽屉柜内,每台装置可以接收240个传感器的数据,可与ATE100、ATE200、ATE300三种传感器选配使用。装置带有一路485接口、可选配一路以太网口,可将采集到的温度数据上传到监控中心。
应用范围:
适用于高低压开关柜内电缆接头、断路器触头、刀闸开关、高压电缆中间头、干式变压器、低压大电流等设备的温度监测。
订货范例:
技术要求:1面高压柜内断路器触头6点、母排3点无源无线测温
辅助电源:AC/DC 220V
显示方式:单独无线温度显示
综上所述,确定型号为:无线测温装置:ARTM-P9-300,1台;无线测温传感器:ATE300,9个
订货范例:
技术要求:10面高压柜内断路器触头6点、母排3点无线测温
无线传感器要求:电池供电、无线
显示方式:集中无线温度显示
综上所述,确定型号为:无线测温集中触摸屏:AARTM-7062HT-4(HI),1台;无线测温传感器:ATE200,90个;无线测温收发器:ATC200,10个
订货范例:
技术要求:10面高压柜内断路器触头6点、母排3点无线测温
无线传感器要求:无源无线
显示方式:集中无线温度显示
综上所述,确定型号为:无线测温集中触摸屏:ARTM-7062HT-4(HI),1台;无线测温传感器:ATE300,90个;无线测温收发器:ATC400,1个;电源模块:ARTM-KDYA-DG30-24K,1个。
技术指标


产品功能

外形尺寸



生产无线测温方案哪家好产品报价





Features of wireless temperature early warning system高电压、高电流、强磁场环境下的温度监测点位,甚至部分监测点在封闭空间内,因存在强电磁噪声、高压绝缘、空间限制等问题,使其无法使用。该系统采用无线电波来传送数据。感应器装在高压装置上,且与接收装置无电连接。所以,该系统从根本上解决了高压设备触头工作温度难以在线实时监控的问题。针对高压设备的无线测温系统,设计了一种高压母线感应电源。利用这种电源的无线测温模块完全独立工作,无需依靠变电站的市电供电,大大提高了监测系统的可靠性。电感线圈设计磁感线圈是母线电源的核心部分,也是母线电源的设计难点。母线电流变化大:低至几安培,可达几千安培,10kV高压开关柜额定电流为630A、250A、600A等。磁感线圈的设计中要考虑到:当母线电流较小时,磁感应线圈能量很小,系统无法正常工作;当母线电流超过额定电流时,则为强电流;或者在短路故障电流中,磁感线圈产生的高压尖峰脉冲会对设备的二次侧造成干扰和破坏,尤其是对后续电路的干扰。所以,对于母线电流比较复杂的情况,磁感线圈铁心材料的选择是关键。当前可用的铁芯材料有硅钢、坡莫合金、晶材等,通过对本产品的试验,选择了符合设计要求的铁芯,价格较低,使本产品在行业内更具竞争力。提出了一种线圈匝数设计,提出了感应功率恢复的简化模型。假设一次线圈和二次线圈整体耦合电磁感应,没有考虑初级线圈和次级线圈的漏电感,简化模型,使电感设备运行在理想状态下,应在母线电流的半个循环中,磁感强度由负饱和上升到饱和,此时可达到大功率,即输出电压U2max。如果电感设备工作在理想状态,则在母线电流的半个周期内,铁心的磁感强度由负饱和度上升到正饱和度,此时可以得到较高的功率输出电压U2max。

18860995109